首页
公司概况
公司简介
组织架构
新闻中心
公司要闻
相关视频
媒体关注
行业资讯
出资企业
业务板块
项目展示
党群工作
二十大专栏
党建工作
群团工作
工会工作
扶贫工作
纪检监察
纪检工作
宣传教育
法制建设
法治工作
法律法规-房产类
法律法规-国资类
信息公开
公示公告
招采供应商报名
营销供应商报名
联系我们
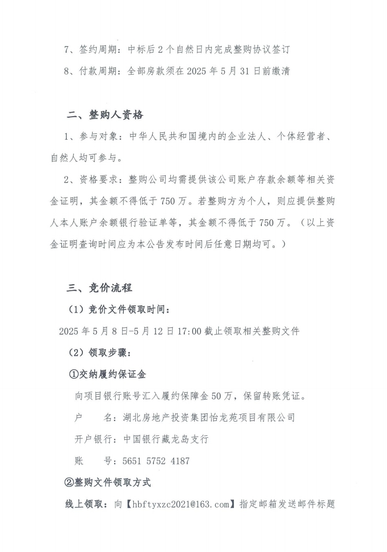
龙苑澜岸三期存量商铺整购公告
时间:2025-05-07